
今天上午差评君一睁眼,看到个热搜,还以为自己起猛了:
#App 未经同意跳转广告涉嫌违法

嚯,摇一摇广告这帮土匪,终于要被治了?
很快噢,这个听起来振奋人心的话题,冲上了热搜第一,阅读量也到了恐怖的 1 亿。点进话题,置顶的是这样一篇文章。

文章里写有位法学教授说:商家投机取巧的广告设计,是一种变相的 “ 强制交易行为 ” ,
不仅侵害了消费者的自主选择权,也侵害了消费者的公平交易权。甚至还贴出了
之前已有的司法判例。2023 年 2 月,因不满多次被迫触发 “ 摇一摇 ” 开屏广告,武汉大学学生张馨月,以某 APP 侵犯其自主选择权为由,将该 APP 运营方告上法庭。厦门市思明区人民法院审理认为,被告侵权行为成立,判决其停止侵权,保证非用户主动触发跳转的情况下,不会进行误导、强迫跳转。
根据判决结果可以得出, App 未经同意跳转广告,确实会涉嫌违法。读到这,可能有差友要兴奋了:看来那些不自觉的 App ,得小心亿点了,不然家人们一人告你一次,看你们顶不顶得住。哼!

emm ,事是好事。
但在这里,差评君要给大家泼一盆冷水。这事对整治摇一摇广告的作用,可能没你想得那么大。因为案例归案例,真到我们操作时,就会发现实际情况没那么简单。先和大家说一下这个案例的具体情况。2023 年 2 月,武大法学院学生张馨月不满多次被迫触发 App 摇一摇广告,在收集一些证据后,把美图秀秀告了。
注意了,判决结果是,法院支持了张馨月的部分诉求,也驳回了一些诉求。
支持的诉求是:
· 让美图秀秀停止侵权,
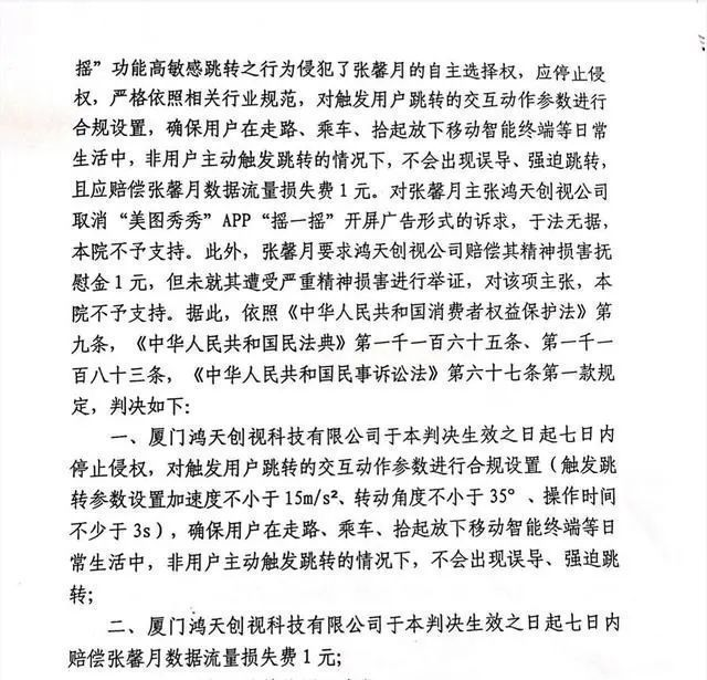
对触发用户跳转的交互动作参数进行合规设置( 加速度不小于 15m/s ²,转动角度不小于 35 °,操作时间不少于 3s )。
· 公司赔偿张馨月数据流量
损失费 1 元。法院认为,根据相关行业标准, App 应确保用户在走路、乘车、拾起放下移动智能终端等日常生活中,非用户主动触发跳转的情况下,不会出现误导、强迫跳转的情况。

而张馨月提交的视频证据表明,她在步行和原地坐下的情况下,美团秀秀都跳转到了购物 App 。
所以 “ 美图秀秀 ” 存在相关欺骗误导、强迫点跳的行为,侵犯了自主选择权。
图源 @ 极目新闻 ▼
但是!张馨月提出取消美图秀秀 “ 摇一摇 ” 开屏广告形式,法院是驳回的。因为没有行业规范明确写着禁止摇一摇广告。同时,手机传感器信息并非敏感个人信息,使用该信息无需取得个人单独同意,美图秀秀也没有侵犯张馨月个人信息安全。
这么看下来,官司赢是赢了,但赢得不多,对摇一摇土匪们的威慑力?我感觉没有太多。
就比如差评君马后炮一下,这个判决书是去年 4 月的,但去年的 618 和双十一,摇一摇广告有多猖狂大家还记得吧。
对于这件事,差评君也咨询了一位律师朋友和法学博士,
我总结一下也是:治摇一摇依旧难。首先啊,我国是大陆法系,法源是法律法规,不是判例。法官判决时不能引用历史判决。虽然最高法院会定期发布一些指导性案例,这些案例具有强制力,案件事实相似的类案,一般要按照指导性案例来。
但这个案件是普通案件,属于参考性案例。 “ 参考 ” 是什么意思,大家都懂吧,不懂的看下泡面包装。
所以即便有了这个案件,后面的类案怎么判定,主要看别的法官怎么想。说得极端点,假如后面有个相似度 99% 的案件,在别人手里也许还会是另一种判决方式。

这种案例倒是有个好处,就是律师可以把它们提交给法院,起到一定的示范效应。
因为现在追求一个同案同判,类案同判,只不过没有强制力就是了。以上呢是第一点,你维权不一定会成功。第二点,维权成本太大。起诉最大的成本是在于时间和精力。比如立案阶段,法院会想办法给你调解了,这中间会耽搁很长时间。
另外起诉流程也非常复杂。上面案例里的张馨月,是法学生,她对这一套流程很熟悉。但对我们来说,光是起步就想让你放弃。2022 年全国法院共受理案件 3372.3 万件,其中 75% 的案件没有律师参与。也就是说,大部分人起诉时只能独自写材料、协商、诉讼、庭审辩证,完成一整套流程。
就算,你花钱请到了律师,还是有各种难题等着你,比如立案太难。需要的材料太复杂,如果案子不好处理,影响到结案率,还会遇到 “ 卡案 ” 情况,立案后半年到一年不开庭。像我咨询的这位律师朋友,他有一个案子半年了立不上。
所以我们普通人,其实压根没有精力去为 “ 摇一摇广告 ” 跑到法院诉讼,去维护自己权利。
当然,我不是说很难维护就不去维护了。像文章开头提到的案件,它更重要的是,其实是它的宣示意义。你看她只索赔了 1 元,她不是想要什么利益,而是在维护自己的权利,追求正义。这个对社会的影响是很积极的,不仅有助于捍卫法律的实效,也能鼓励大家为自己的权利而斗争。你看,没有这个案例,就没有今天“
App 未经同意跳转广告涉嫌违法 ”的热搜,大家也不会看到法治社会终归还是——“ 邪不压正 ”!
说实话,摇一摇广告我也写了好几次,都已经喷累了。它但凡真的是 “ 摇一摇 ” 才触发,都没多少人反对。关键它根本不是啊,比炸弹都敏感。在这些 App 看来,我就是轻拍了小黑胖肩膀一下,小黑胖的肉抖了一下,它们也会说:小黑胖摇了!摇了!

你可能好奇这种
不是用户主动意愿点进的广告,它没啥转化,为啥还有人在投啊?我认为有两点。一个呢,很多大公司的推广部门和运营部门是分开的,各管各的。推广部门只需要完成自己的 KPI 就行,跳转越多,他们越开心。至于转化率太低,那是别的部门事了。

另一个原因,一部分小商家没经验,被平台坑了。我观察过一些容易误触的广告,有不少是售卖零食、生活用品的中小商家。一个在电商工作的朋友告诉我,
不是商家想投这类广告,而是平台诱导他们开启站外广告,在别的 App 里投放开屏广告。虽然是在别的App里,但平台能收取推广服务费用,或者是得到流量曝光,同样能获得好处。
所以这种广告的受害者不光是消费者,还有商家。回到事情本身。从之前的传言 “ 苹果整治摇一摇 ” ,到今天的 “ 未经同意跳转广告涉嫌违法 ” ,这些话题一出来就能冲上热搜,很明显是因为———
大家都被摇一摇广告整麻了。
虽说现在,有手机厂商推出了一些功能如传感器权限管理,可以让我们勉强对付下摇一摇。但说到底这是下下策,属于一种 “ 打不过还躲不过吗 ” 。现在的情况是,所有人都抬着头,期盼有个盖世英雄出现,好好治治这群土匪广告。所以一有风吹草动,大家就会点进来瞅两眼。尽管,我们等这一天已经很久了,而且说起来你不爱听,这一天,可能还有的等。但我相信,只要站出来捍卫权利的人越多,这一天就会越早到来。
撰文:刺猬 编辑:面线 莽山烙铁头 封面:焕妍图片、资料来源:中国青年报微信公号:大学生起诉美图秀秀 “ 摇一摇 ” 乱跳转,法院判赔 1 元!央视网微博: “ 接了个电话,手机差点给我买台电脑 ” 南方都市报:误触 “ 摇一摇 ” 开屏广告太烦?武大学生起诉美图秀秀获赔 1 元感谢提供帮助的律师、法学僧朋友。 fill=%23FFFFFF%3E%3Crect x=249 y=126 width=1 height=1%3E%3C/rect%3E%3C/g%3E%3C/g%3E%3C/svg%3E)